在保险市场上,平安保险公司的知名度很高,而且也有各种各样的保险产品可以选择,很多人都会购买平安保险公司的产品,但是也有一些朋友对于平安保险公司的产品有疑问,并不清楚是否有必要购买,所以今天的这篇文章就来为大家介绍一下相关的情况,赶紧一起来看看吧。
一、平安保险一般建议买吗
取决于个人的需要,如果保障符合需求就可以考虑购买。
平安保险公司的综合实力很强,该保险公司近些年也有着很高的知名度,而且受到了银保监会的监管,所以只要保险的保障内容符合自己的实际需求,想要合作的话都可以去购买。
不过平安保险公司的产品比较多,有平安盛世金越年金险,平安重疾险,平安e生保等各种各样的产品,在投保之前要对保险的具体保障了解清楚,确定满足自己的需求以后再来购买。
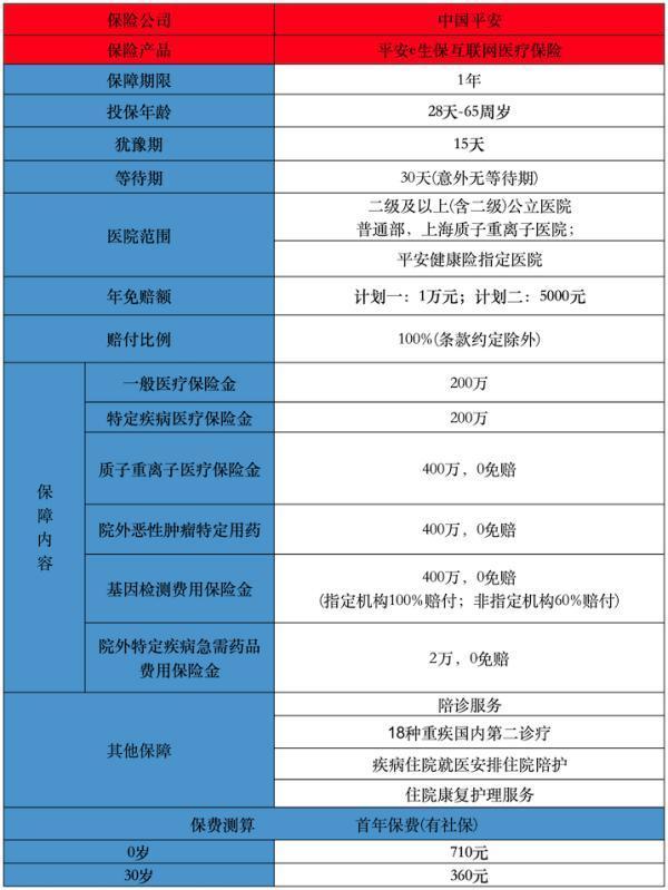
二、平安e生保怎么样
是一款保障很实用的产品,值得选择购买。

【投保要求宽松】
平安e生保这一款产品可以支持出生满28天至65周岁之间的人购买,所以年龄的要求是很宽松的,投保了以后可以保障一年时间,但是有30天的等待期,在过了等待期以后,产品才能够正式生效。如果是意外出险的话,则没有等待期的限制。
在投保了以后,只能够支持在2级及以上公立医院的普通部接受诊疗,或者是上海质子重离子医院,如果不在指定的医院范围之内,产生的医疗费用很可能不能获得报销。
【保障内容广】
该款保险产品的保障范围很广,一般医疗有200万的保险金,特定疾病医疗有200万的保险金,质子重离子医疗的保险金达到了400万,还提供有院外恶性肿瘤特定药品费用保险金,所以保障的内容很全面,大家有需要的话可以选择购买。
除了基础的保障以外,该款保险还提供有陪诊服务、18种重疾、国内第二诊疗、全疾病住院、就医安排、住院陪护、住院康复护理服务等各种保障。
所以平安保险公司的产品是值得考虑购买的,大家有投保需要的,完全可以根据个人的实际需求选择适宜的保险,但是在投保之前一定要了解清楚产品的具体保障内容。确定了符合需要以后再来购买,不能盲目的投保,否则可能会有经济的损失。
更多保险问题,咨询专业老师快速解答
进入微信搜索微信号:YKJ6060(点击复制微信号)
推荐阅读:
